Здравствуйте, гость ( Вход | Регистрация )
![]() |
25 Jul 2009, 21:01
Сообщение
#2
|
|
|
Активный участник ![]() ![]() ![]() Группа: Участник Сообщений: 1,410 Регистрация: 7.3.2005 Из: Санкт-Петербург Пользователь №: 3 Место жительства: Санкт-Петербург |
Семинары Проекта "Общие вопросы развития сознания"
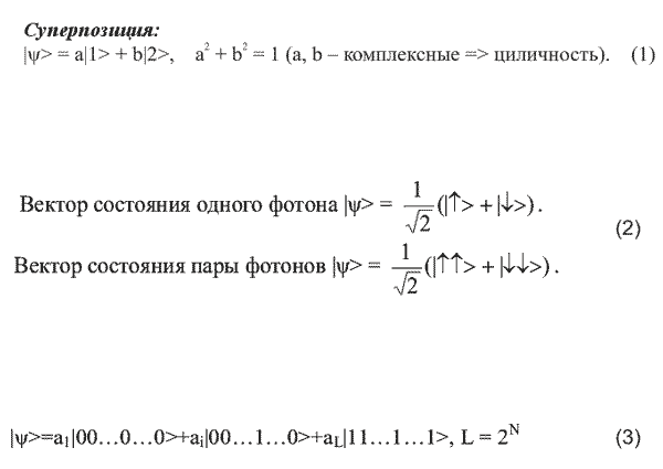
2009 _ Теория и Практика сознательного развития 7_2009.07.25 Принципы познания и практика их применения, часть 3. Понятие "Состояния", взгляд с точки зрения квантовой механики Содержание 1. Доклад по теме. 2. Обсуждение. Обзор по теме семинара "Понятие Состояние, подход с точки зрения квантовой механики" размещен ЗДЕСЬ Смотреть видео онлайн Часть 1 Часть 2 Часть 3 Часть 4 Часть 5 Графика и аудио . Каждый архив представляет собой отдельный фрагмент аудиозаписи, что позволяет скачивать файлы постепенно по мере необходимости.
Причина редактирования: Внесены изменения
Прикрепленные файлы
2009.07.25_Project_II_7_1.rar ( 6,81 мегабайт )
Кол-во скачиваний: 34356
2009.07.25_Project_II_7_2.rar ( 6,22 мегабайт )
Кол-во скачиваний: 34513
2009.07.25_Project_II_7_3.rar ( 6,49 мегабайт )
Кол-во скачиваний: 34371
2009.07.25_Project_II_7_4.rar ( 6,44 мегабайт )
Кол-во скачиваний: 33543
2009.07.25_Project_II_7_5.rar ( 8,12 мегабайт )
Кол-во скачиваний: 33999 |
|
|
|
28 Jul 2009, 17:14
Сообщение
#3
|
|
|
Активный участник ![]() ![]() ![]() Группа: Участник Сообщений: 509 Регистрация: 6.3.2005 Из: Санкт-Петербург Пользователь №: 1 Место жительства: Санкт-Петербург |
Предлагаю две "концептуальные" книжки по материалам пройденного семинара.
1. Михаил Заречный - "Невидимая глубина Вселенной" - книжка с наиболее адаптированным текстом, но многие промежуточные выкладки отсутствуют, поэтому возникает некоторое недопонимание: сначала некие отвлеченные слова, а в конце - бац! и вывод с которым полностью согласен, но логика подхода куда-то удалилась... Кроме того, у данного автора есть достаточно полярные собственные суждения, которые мне показались не уместными. Но в целом, этот текст читается проще всего.
Невидимая_глубина_Вселенной_Заречный.pdf ( 956,18 килобайт )
Кол-во скачиваний: 298042. С. Доронин - "Квантовая магия" - это наиболее полный текст, со вполне законченными выкладками. Но с самого начала автор явно рассчитывает на людей, которые уже знакомы с квантовой механикой.
kvant_magia.zip ( 757,02 килобайт )
Кол-во скачиваний: 13280 |
|
|
|
Александр Алексейцев ПРОШЕДШИЕ СЕМИНАРЫ 10 Mar 2009, 16:58
Александр Алексейцев СОДЕРЖАНИЕ
I. О семинарах Проекта
II. Семинары... 7 Apr 2009, 17:10
Александр Алексейцев II. Семинары Александра Алексейцева "Введение в BI... 7 Apr 2009, 17:11
Александр Алексейцев Конспекты семинарских занятий 1999г.
A01(1999)_0... 7 Apr 2009, 17:11
Александр Алексейцев Семинары Александра Алексейцева "Введение в B... 7 Apr 2009, 17:14
Александр Алексейцев A_2_27.11.2004
Смысловые аспекты практических дейс... 7 Apr 2009, 17:14
Александр Алексейцев A_3_25.12.2004
Этапы построения структурной модели... 7 Apr 2009, 17:15
Александр Алексейцев A_4_29.01.2005
Этапы построения и развития структу... 7 Apr 2009, 17:16
Александр Алексейцев A_5_26.02.2005
A_5.1_26.02.2005_pbl.mp3 ( 5,15 ... 7 Apr 2009, 17:16
Александр Алексейцев A_6_26.03.2005 Обобщенный алгоритм работы с собо... 7 Apr 2009, 17:16
Александр Алексейцев A_7_30.04.2005 Рассмотрение и обсуждение перспек... 7 Apr 2009, 17:16
Александр Алексейцев A_8_28.05.2005 Общие принципы реализации процесса ... 7 Apr 2009, 17:17
Александр Алексейцев A_9_18.06.2005 О необходимости обобщенного модел... 7 Apr 2009, 17:17
Александр Алексейцев A_10_27.08.2005 О практике проявления собственно... 7 Apr 2009, 17:18
Александр Алексейцев Семинары Проекта "Общие вопросы развития сознания"... 7 Apr 2009, 17:19
Александр Алексейцев Семинары Проекта "Общие вопросы развития сознания"... 7 Apr 2009, 17:46
Александр Алексейцев Семинары Проекта "Общие вопросы развития сознания"... 7 Apr 2009, 18:14
Александр Алексейцев Семинары Проекта "Общие вопросы развития сознания"... 7 Apr 2009, 18:15
Александр Алексейцев Семинары Проекта "Общие вопросы развития сознания"... 23 Apr 2009, 17:22
Александр Алексейцев Семинары Проекта "Общие вопросы развития сознания"... 9 May 2009, 15:43
Александр Алексейцев Семинары Проекта "Общие вопросы развития сознания"... 9 May 2009, 15:45
Александр Алексейцев Семинары Проекта "Общие вопросы развития сознания"... 9 May 2009, 15:46
Александр Алексейцев Семинары Проекта "Общие вопросы развития сознания"... 9 May 2009, 15:46
Александр Алексейцев Семинары Проекта "Общие вопросы развития сознания"... 9 May 2009, 15:47
Александр Алексейцев Семинары Проекта "Общие вопросы развития сознания"... 9 May 2009, 15:47
Александр Алексейцев Семинары Проекта "Общие вопросы развития сознания"... 9 May 2009, 15:47
Александр Алексейцев Семинары Проекта "Общие вопросы развития сознания"... 9 May 2009, 15:47
Александр Алексейцев Семинары Проекта "Общие вопросы развития сознания"... 9 May 2009, 15:47
Александр Алексейцев Семинары Проекта "Общие вопросы развития сознания"... 9 May 2009, 15:47
Александр Алексейцев Семинары Проекта "Общие вопросы развития сознания"... 9 May 2009, 15:48
Александр Алексейцев Семинары Проекта "Общие вопросы развития сознания"... 9 May 2009, 15:48
Александр Алексейцев Семинары Проекта "Общие вопросы развития сознания"... 9 May 2009, 15:48
Александр Алексейцев Семинары Проекта "Общие вопросы развития сознания"... 9 May 2009, 15:48
Александр Алексейцев Семинары Проекта "Общие вопросы развития сознания"... 9 May 2009, 15:49
Александр Алексейцев Семинары Проекта "Общие вопросы развития сознания"... 9 May 2009, 15:49
Александр Алексейцев Семинары Проекта "Общие вопросы развития сознания"... 9 May 2009, 15:49
Александр Алексейцев Семинары Проекта "Общие вопросы развития сознания"... 9 May 2009, 15:49
Александр Алексейцев Семинары Проекта "Общие вопросы развития сознания"... 9 May 2009, 15:50
Александр Алексейцев Семинары Проекта "Общие вопросы развития сознания"... 9 May 2009, 15:50
Александр Алексейцев Семинары Проекта "Общие вопросы развития сознания"... 9 May 2009, 15:50
Александр Алексейцев Семинары Проекта "Общие вопросы развития сознания"... 9 May 2009, 15:50
Александр Алексейцев Семинары Проекта "Общие вопросы развития сознания"... 9 May 2009, 15:50
Александр Алексейцев Семинары Проекта "Общие вопросы развития сознания"... 9 May 2009, 15:51
Александр Алексейцев Семинары Проекта "Общие вопросы развития сознания"... 9 May 2009, 15:51
Александр Алексейцев Семинары Проекта "Общие вопросы развития сознания"... 9 May 2009, 15:51
Александр Алексейцев Семинары Проекта "Общие вопросы развития сознания"... 9 May 2009, 15:51
Александр Алексейцев Семинары Проекта "Общие вопросы развития сознания"... 9 May 2009, 15:52
Александр Алексейцев Семинары Проекта "Общие вопросы развития сознания"... 9 May 2009, 15:52
Александр Алексейцев Семинары Проекта "Общие вопросы развития сознания"... 9 May 2009, 15:52
Александр Алексейцев Семинары Проекта "Общие вопросы развития сознания"... 9 May 2009, 15:54
Александр Алексейцев Семинары Проекта "Общие вопросы развития сознания"... 9 May 2009, 15:54
Александр Алексейцев Семинары Проекта "Общие вопросы развития сознания"... 9 May 2009, 15:54
Александр Алексейцев Семинары Проекта "Общие вопросы развития сознания"... 9 May 2009, 15:54
Александр Алексейцев Семинары Проекта "Общие вопросы развития сознания"... 26 May 2009, 18:33
Александр Алексейцев Семинары Проекта "Общие вопросы развития сознания"... 24 Jun 2009, 23:09
Александр Алексейцев Семинары Проекта "Общие вопросы развития сознания"... 6 Sep 2009, 15:03
Александр Алексейцев Семинары Проекта "Общие вопросы развития сознания"... 17 Oct 2009, 23:01
Александр Алексейцев Семинары Проекта "Общие вопросы развития сознания"... 17 Oct 2009, 23:08
Александр Алексейцев Семинары Проекта "Общие вопросы развития сознания"... 24 Nov 2009, 18:07
Александр Алексейцев Семинары Проекта "Общие вопросы развития сознания"... 23 Dec 2009, 16:50
Александр Алексейцев Семинары Проекта "Общие вопросы развития сознания"... 15 Jan 2010, 22:09
Александр Алексейцев Семинары Проекта "Общие вопросы развития сознания"... 22 Feb 2010, 22:09
Александр Алексейцев Семинары Проекта "Общие вопросы развития сознания"... 3 Apr 2010, 13:44
Александр Алексейцев Семинары Проекта "Общие вопросы развития сознания"... 17 Apr 2010, 20:40
Александр Алексейцев .
Семинары Проекта "Общие вопросы развития сознан... 28 May 2010, 22:51
Александр Алексейцев Семинары Проекта "Общие вопросы развития сознания"... 25 Jun 2010, 23:02
Александр Алексейцев Семинары Проекта "Общие вопросы развития сознания"... 21 Jul 2010, 21:30
Александр Алексейцев Семинары Проекта "Общие вопросы развития сознания"... 1 Sep 2010, 20:49
Александр Алексейцев Семинары Проекта "Общие вопросы развития сознания"... 22 Sep 2010, 10:50
Александр Алексейцев Семинары Проекта "Общие вопросы развития сознания"... 30 Oct 2010, 23:01
Александр Алексейцев Семинары Проекта "Общие вопросы развития созн... 8 Nov 2010, 23:04
Александр Алексейцев Семинары Проекта "Общие вопросы развития созн... 15 Nov 2010, 21:11
Александр Алексейцев Семинары Проекта "Общие вопросы развития сознания"... 24 Dec 2010, 14:47
Александр Алексейцев Семинары Проекта "Общие вопросы развития сознания"... 11 Jan 2011, 14:48
Александр Алексейцев Семинары Проекта "Общие вопросы развития сознания"... 26 Jan 2011, 12:07
Александр Алексейцев Семинары Проекта "Общие вопросы развития сознания"... 28 Feb 2011, 16:59
Александр Алексейцев Семинары Проекта "Общие вопросы развития сознания"... 29 Mar 2011, 23:39
Александр Алексейцев Семинары Проекта "Общие вопросы развития сознания"... 12 Apr 2011, 19:33
Администратор Семинары Проекта "Общие вопросы развития сознания"... 4 Jun 2011, 11:54
Администратор Семинары Проекта "Общие вопросы развития сознания"... 4 Jun 2011, 11:55
Администратор Семинары Проекта "Общие вопросы развития сознания"... 3 Aug 2011, 17:25
Администратор Семинары Проекта "Общие вопросы развития сознания"... 3 Aug 2011, 17:33
Администратор Семинары Проекта "Общие вопросы развития сознания"... 12 Sep 2011, 19:38
Администратор Семинары Проекта "Общие вопросы развития сознания"... 5 Oct 2011, 17:28
Администратор Семинары Проекта "Общие вопросы развития сознания"... 11 Nov 2011, 17:55
Администратор Семинары Проекта "Общие вопросы развития сознания"... 10 Dec 2011, 22:35
Администратор Семинары Проекта "Общие вопросы развития сознания"... 2 Jan 2012, 10:52
Администратор Семинары Проекта "Общие вопросы развития сознания"... 10 Feb 2012, 23:59
Администратор Семинары Проекта "Общие вопросы развития сознания"... 25 Feb 2012, 19:39
Администратор Семинары Проекта "Общие вопросы развития сознания"... 15 Apr 2012, 21:08
Администратор Семинары Проекта "Общие вопросы развития сознания"... 25 May 2012, 16:27
Администратор Семинары Проекта "Общие вопросы развития сознания"... 29 May 2012, 12:36
Администратор Семинары Проекта "Общие вопросы развития сознания"... 4 Jul 2012, 12:20
Администратор Семинары Проекта "Общие вопросы развития сознания"... 2 Aug 2012, 13:40
Администратор Семинары Проекта "Общие вопросы развития сознания"... 31 Aug 2012, 19:26
Администратор Семинары Проекта "Общие вопросы развития сознания"... 27 Sep 2012, 22:36
Администратор Семинары Проекта "Общие вопросы развития сознания"... 3 Nov 2012, 19:48
Администратор Семинары Проекта "Общие вопросы развития сознания"... 5 Dec 2012, 11:43![]() ![]() |
| Текстовая версия | Сейчас: 18th December 2025 - 12:50 |